Manage Alipay+ mini programs in Alipay China
With this topic, you can learn the overall process of managing Alipay+ mini program in Alipay China. What's more, you get to know the quickstart procedures to release a mini program to Alipay China.
Note:
- If you choose to release your mini program to Alipay China, check this document to manage your mini program.
- If you release your mini program to Alipay+ partner apps, check Manage Alipay+ mini programs in partner apps.
Before you start
Before you release mini programs, finish the following steps:
- Complete the merchant onboarding process or ISV onboarding process.
- Download Mini Program Studio (IDE).
- Check how member roles collaborate to construct the mini program life cycle.
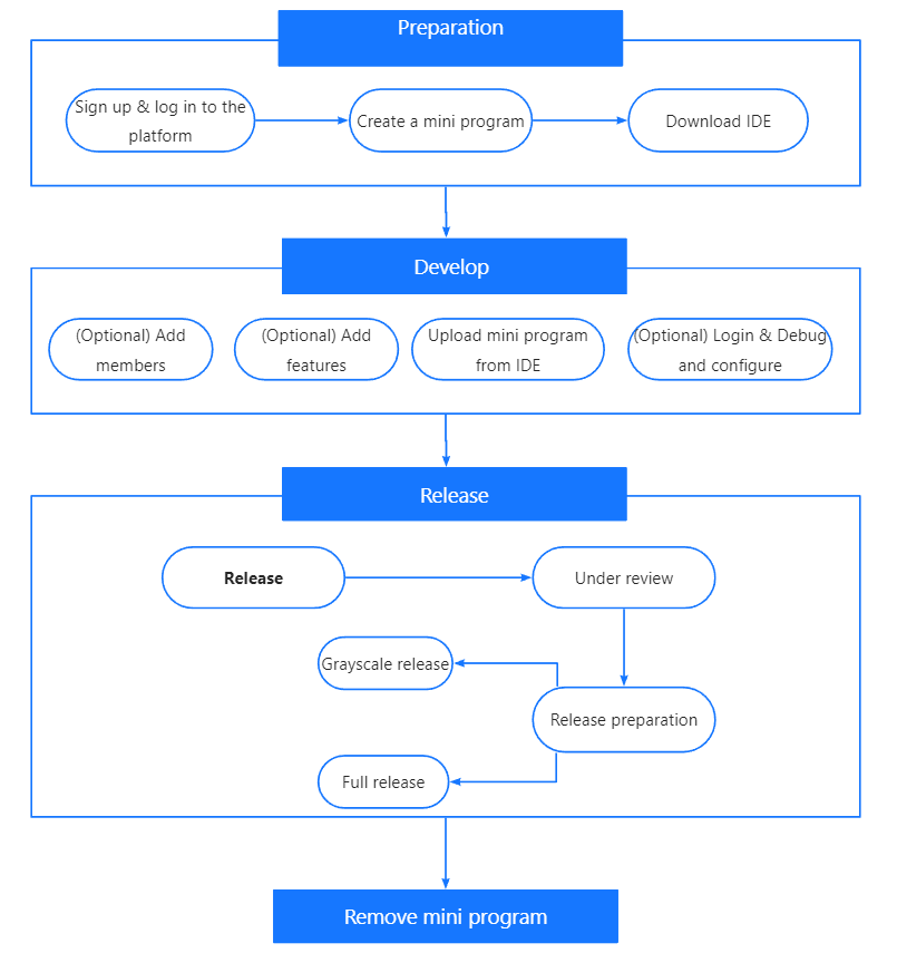
Overall process
For the overall process to release your mini program to Alipay China, check the following diagram:

Ready to get started?
Follow the steps below to release your mini program to Alipay China:
- Quickstart creating mini programs
- Create mini programs
- (Optional) Add members
- (Optional) Add features
- Upload mini programs
- (Optional) Log in to Alipay China
- (Optional) Debug and configure mini programs
- Release mini programs
- Generate QR codes
- Remove mini programs
Note: The steps to release your mini program to Alipay China are similar to those for Alipay+ partner apps, except for Step 6, Step 7, and Step 8.